SLOPE

R build status Coverage status CRAN status

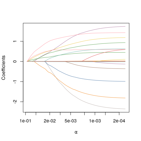
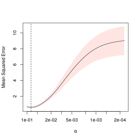
Efficient implementations for Sorted L-One Penalized Estimation (SLOPE): generalized linear models regularized with the sorted L1-norm. There is support for ordinary least-squares regression, binomial regression, multinomial regression, and poisson regression, as well as both dense and sparse predictor matrices. In addition, the package features predictor screening rules that enable efficient solutions to high-dimensional problems.

Installation

You can install the current stable release from CRAN with

install.packages("SLOPE")

or the development version from GitHub with

# install.packages("remotes")
remotes::install_github("jolars/SLOPE")

Versioning

SLOPE uses semantic versioning.

Code of conduct

Please note that the ‘SLOPE’ project is released with a Contributor Code of Conduct. By contributing to this project, you agree to abide by its terms.