SelectBoost.gamlss

R-CMD-check R-hub

SelectBoost.gamlss delivers correlation-aware, bootstrap-based stability-selection for Generalized Additive Models for Location, Scale and Shape (GAMLSS) and quantile regression. It extends the SelectBoost algorithm so that you can work with multiple distributional parameters, mix-and-match sparse penalties, and interrogate the resulting models with rich visual summaries.

Conference highlight. SelectBoost for GAMLSS and quantile regression was presented at the Joint Statistics Meetings 2024 (Portland, OR) in the talk “An Improvement for Variable Selection for Generalized Additive Models for Location, Shape and Scale and Quantile Regression” (F. Bertrand & M. Maumy). Correlation-aware resampling markedly improves recall and precision in high-dimensional, highly correlated settings.

Why SelectBoost.gamlss?

Capabilities at a glance

Capability Key helpers What you get
Stability selection with SelectBoost sb_gamlss(), selection_table(), plot_sb_gamlss() Confidence-style inclusion probabilities for each parameter.
Automated c0 search sb_gamlss_c0_grid(), autoboost_gamlss(), fastboost_gamlss() Grid, automatic, and lightweight bootstrap strategies.
Flexible engines engine, engine_sigma, engine_nu, engine_tau, glmnet_alpha, grpreg_penalty, sgl_alpha Mix lasso/ridge, grouped penalties, or sparse-group penalties per parameter.
Model interpretation effect_plot(), plot_stability_curves(), confidence_functionals() Visualise partial effects and correlation-aware confidence summaries.
Metric-driven tuning tune_sb_gamlss(), fast_vs_generic_ll() Compare engines via stability or fast deviance cross-validation.
Knockoff-style filters knockoff_filter_mu(), knockoff_filter_param() Approximate FDR control for μ, σ, ν, or τ working responses.
Performance tooling parallel = "auto", check_fast_vs_generic() Parallel bootstraps and accuracy checks for deviance shortcuts.

Each capability below is paired with runnable code. Copy the snippets into an R session to reproduce the behaviour showcased in the vignettes.

Installation

You can install the released version of SelectBoost.gamlss from CRAN with:

install.packages("SelectBoost.gamlss")

You can install the development version of SelectBoost.gamlss from github with:

devtools::install_github("fbertran/SelectBoost.gamlss")

Quick start

library(SelectBoost.gamlss)
set.seed(1)
n <- 400
x1 <- rnorm(n); x2 <- rnorm(n); x3 <- rnorm(n)
f  <- factor(sample(c("A","B","C"), n, replace = TRUE))
mu <- 1 + 1.5*x1 + ifelse(f == "B", 0.6, ifelse(f == "C", -0.4, 0))
y  <- gamlss.dist::rNO(n, mu = mu, sigma = 1)
dat <- data.frame(y, x1, x2, x3, f)
res <- sb_gamlss(
  y ~ 1,
  mu_scope = ~ x1 + x2 + x3 + f,
  sigma_scope = ~ x1 + x2 + f,
  family = gamlss.dist::NO(),
  data = dat,
  B = 50,
  sample_fraction = 0.7,
  pi_thr = 0.6,
  k = 2, # AIC
  pre_standardize = TRUE,
  trace = FALSE
)
res$final_formula
#> $mu
#> y ~ x1 + f
#> 
#> $sigma
#> ~1
#> <environment: 0x32caed4f0>
#> 
#> $nu
#> ~1
#> <environment: 0x32caed4f0>
#> 
#> $tau
#> ~1
#> <environment: 0x32caed4f0>
sel <- selection_table(res)
sel <- sel[order(sel$parameter, -sel$prop), , drop = FALSE]
head(sel, n = min(8L, nrow(sel)))
#>   parameter term count prop
#> 1        mu   x1    50 1.00
#> 4        mu    f    47 0.94
#> 3        mu   x3    15 0.30
#> 2        mu   x2    11 0.22
#> 6     sigma   x2    11 0.22
#> 5     sigma   x1     3 0.06
#> 7     sigma    f     3 0.06
stable <- sel[sel$prop >= res$pi_thr, , drop = FALSE]
if (nrow(stable)) stable else cat("No terms passed the stability threshold of", res$pi_thr, "in this run.")
#>   parameter term count prop
#> 1        mu   x1    50 1.00
#> 4        mu    f    47 0.94
plot_sb_gamlss(res)
plot of chunk unnamed-chunk-6

plot of chunk unnamed-chunk-6

if (requireNamespace("ggplot2", quietly = TRUE)) {
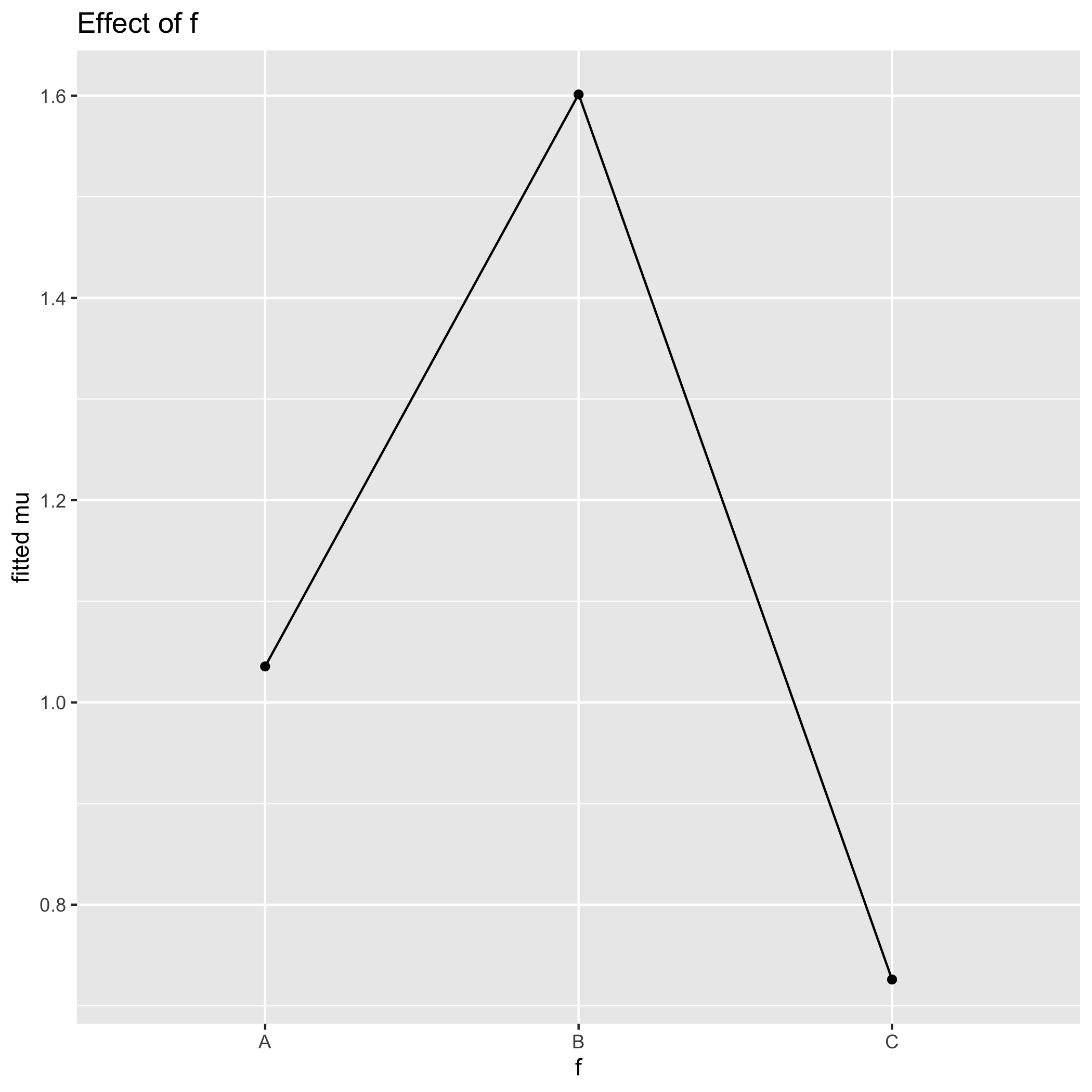
  print(effect_plot(res, "x1", dat, what = "mu"))
  print(effect_plot(res, "f", dat, what = "mu"))
}
plot of chunk unnamed-chunk-6

plot of chunk unnamed-chunk-6

plot of chunk unnamed-chunk-6

plot of chunk unnamed-chunk-6

Feature tour with examples

Four-parameter families

Handle multi-parameter distributions such as Box-Cox t (BCT) or Box-Cox Power Exponential (BCPE) by supplying dedicated scopes per parameter.

set.seed(2)
n_bct <- 300
z1 <- rnorm(n_bct)
z2 <- -.5+runif(n_bct)

eta_mu    <- 0.2 + 0.4*z1
mu_bct    <- exp(eta_mu)                 # > 0
sigma_bct <- exp(-0.4 + 0.6*z2)          # > 0
nu_bct    <- -0.2 + 0.5*z1               # real-valued OK
tau_bct   <- exp(0.3 + 0.4*z2)           # > 0

y_bct <- gamlss.dist::rBCT(n_bct, mu = mu_bct, sigma = sigma_bct, nu = nu_bct, tau = tau_bct)

dat_bct <- data.frame(y_bct, z1, z2)

fit_bct <- suppressWarnings(sb_gamlss(
  y_bct ~ 1,
  mu_scope = ~ z1 + z2,
  sigma_scope = ~ z1 + z2,
  nu_scope = ~ z1,
  tau_scope = ~ z2,
  family = gamlss.dist::BCT(),
  data = dat_bct,
  B = 35,
  sample_fraction = 0.65,
  pi_thr = 0.55,
  trace = FALSE
))
#> Model with term  mu_scope__z2 has failed 
#> Model with term  mu_scope__z1 has failed 
#> Model with term  mu_scope__z1 has failed 
#> Model with term  mu_scope__z1 has failed 
#> Model with term  mu_scope__z1 has failed 
#> Model with term  mu_scope__z1 has failed 
#> Model with term  mu_scope__z1 has failed 
#> Model with term  mu_scope__z1 has failed 
#> Model with term  mu_scope__z1 has failed 
#> Model with term  mu_scope__z1 has failed 
#> Model with term  mu_scope__z1 has failed 
#> Model with term  mu_scope__z1 has failed 
#> Model with term  mu_scope__z1 has failed 
#> Model with term  mu_scope__z1 has failed 
#> Model with term  mu_scope__z1 has failed 
#> Model with term  mu_scope__z2 has failed 
#> Model with term  mu_scope__z1 has failed 
#> Model with term  mu_scope__z1 has failed
fit_bct$final_formula
#> $mu
#> y_bct ~ z1
#> 
#> $sigma
#> ~z1
#> <environment: 0x333759918>
#> 
#> $nu
#> ~z1
#> <environment: 0x333759918>
#> 
#> $tau
#> ~1
#> <environment: 0x333759918>
selection_table(fit_bct)[selection_table(fit_bct)$prop >= fit_bct$pi_thr, ]
#>   parameter term count      prop
#> 1        mu   z1    20 0.5714286
#> 3     sigma   z1    25 0.7142857
#> 5        nu   z1    35 1.0000000

Automated c0 search and confidence summaries

Explore the SelectBoost grouping parameter (c0) via grids, automatic selection, and lightweight previews.

grid over c0 and plot

g <- sb_gamlss_c0_grid(
  y ~ 1,
  data = dat,
  family = gamlss.dist::NO(),
  mu_scope = ~ x1 + x2 + x3,
  sigma_scope = ~ x1 + x2,
  c0_grid = seq(0.2, 0.8, by = 0.2),
  B = 40,
  pi_thr = 0.6,
  pre_standardize = TRUE,
  trace = FALSE,
  progress = TRUE
)
#>   |                                                                                                    |                                                                                            |   0%  |                                                                                                    |=======================                                                                     |  25%  |                                                                                                    |==============================================                                              |  50%  |                                                                                                    |=====================================================================                       |  75%  |                                                                                                    |============================================================================================| 100%
plot(g)
plot of chunk unnamed-chunk-8

plot of chunk unnamed-chunk-8

confidence_table(g)
#>   parameter term conf_index cover
#> 1        mu   x1        0.4     1
#> 2     sigma   x1        0.0     0
#> 3        mu   x2        0.0     0
#> 4     sigma   x2        0.0     0
#> 5        mu   x3        0.0     0

autoboost: pick best c0 automatically

ab <- autoboost_gamlss(
  y ~ 1,
  data = dat,
  family = gamlss.dist::NO(),
  mu_scope = ~ x1 + x2 + x3,
  sigma_scope = ~ x1 + x2,
  c0_grid = seq(0.2, 0.8, by = 0.2),
  B = 40,
  pi_thr = 0.6,
  pre_standardize = TRUE,
  trace = FALSE
  )
#>   |                                                                                                    |                                                                                            |   0%  |                                                                                                    |=======================                                                                     |  25%  |                                                                                                    |==============================================                                              |  50%  |                                                                                                    |=====================================================================                       |  75%  |                                                                                                    |============================================================================================| 100%
attr(ab, "chosen_c0")
#> [1] 0.2
head(attr(ab, "confidence_table"))
#>   parameter term conf_index cover
#> 1        mu   x1        0.4     1
#> 2     sigma   x1        0.0     0
#> 3        mu   x2        0.0     0
#> 4     sigma   x2        0.0     0
#> 5        mu   x3        0.0     0
plot_sb_gamlss(ab)
plot of chunk unnamed-chunk-9

plot of chunk unnamed-chunk-9

fastboost: lightweight stability selection

fb <- fastboost_gamlss(
  y ~ 1,
  data = dat,
  family = gamlss.dist::NO(),
  mu_scope = ~ x1 + x2 + x3,
  sigma_scope = ~ x1 + x2,
  B = 30,
  sample_fraction = 0.6,
  pi_thr = 0.6,
  pre_standardize = TRUE,
  trace = FALSE
)
plot_sb_gamlss(fb)
plot of chunk unnamed-chunk-10

plot of chunk unnamed-chunk-10

Use progress = TRUE on grid/autoboost helpers to monitor c0 sweeps, and pair fastboost_gamlss() with smaller B/sample_fraction for rapid diagnostics.

Confidence functionals + plots

g <- sb_gamlss_c0_grid(...)
cf <- confidence_functionals(g, pi_thr = 0.6, weight_fun = function(c0) (1 - c0)^2,
                             conservative = TRUE, B = 30)
plot(cf)  # scatter (area_pos vs cover) + top-N bars
plot_stability_curves(g, terms = c("x1","x3"), parameter = "mu")

Combine these summaries with effect_plot() outputs (shown in the quick start) or selection_table() to understand which effects drive the final refit.

Performance: Rcpp and Parallel Bootstraps

future::plan(multisession, workers = 4)
fit <- sb_gamlss(..., B = 200, parallel = "auto", trace = FALSE)

Glmnet engines (lasso/ridge/elastic-net) for μ-selection

Enable engine = "glmnet" and choose glmnet_alpha: - glmnet_alpha = 1lasso - glmnet_alpha = 0ridge - 0 < glmnet_alpha < 1elastic-net - glmnet_family controls the underlying glmnet path ("gaussian", "binomial", or "poisson").

Pair these helpers with confidence functionals or stability curves to see how rankings evolve as c0 changes.

cf <- confidence_functionals(
  g,
  pi_thr = 0.6,
  weight_fun = function(c0) (1 - c0)^2,
  conservative = TRUE,
  B = 30
)
plot(cf)
plot of chunk unnamed-chunk-11

plot of chunk unnamed-chunk-11

plot_stability_curves(g, terms = c("x1", "x3"), parameter = "mu")
plot of chunk unnamed-chunk-11

plot of chunk unnamed-chunk-11

Flexible engines: glmnet, grouped, and sparse-group penalties

Group lasso & sparse group lasso (broader structured selection)

For factors, splines (e.g., pb(x), bs(x)), and interactions, use grouped engines:

Groups are built from mu_scope term labels via model.matrix(~ 0 + terms) and the column assign mapping: all dummy columns for a factor are one group; all spline basis columns are one group; interaction columns form a group.

Use options(SelectBoost.gamlss.term_converters = list(function(term, df_smooth) ...)) to register custom term converters if you rely on additional smoother constructors; the helpers now convert pb(), cs(), pbm(), and lo() out-of-the-box.

Control the selection engine per parameter. Use lasso/elastic-net via glmnet, grouped penalties via grpreg, and sparse-group penalties via SGL.

fit_glmnet <- sb_gamlss(
  y ~ 1,
  data = dat,
  family = gamlss.dist::NO(),
  mu_scope = ~ x1 + x2 + x3,
  engine = "glmnet",
  glmnet_alpha = 0.8,
  B = 60,
  pi_thr = 0.6,
  pre_standardize = TRUE,
  parallel = "auto",
  trace = FALSE
)
fit_glmnet$final_formula
#> $mu
#> y ~ x1 + x2 + x3
#> 
#> $sigma
#> ~1
#> <environment: 0x30827cc50>
#> 
#> $nu
#> ~1
#> <environment: 0x30827cc50>
#> 
#> $tau
#> ~1
#> <environment: 0x30827cc50>

Parameter-specific engines & penalties

You can choose different selection engines per parameter: - engine (μ), and engine_sigma, engine_nu, engine_tau. - Engines: "stepGAIC", "glmnet", "grpreg" (group lasso / MCP / SCAD via grpreg_penalty), "sgl" (sparse group lasso with sgl_alpha).

Example:

fit_grouped <- sb_gamlss(
  y ~ 1,
  data = dat,
  family = gamlss.dist::NO(),
  mu_scope    = ~ f + x1 + pb(x2) + x1:f,
  sigma_scope = ~ f + x1,
  engine = "grpreg",              # μ via group lasso
  engine_sigma = "sgl",           # σ via sparse group lasso
  grpreg_penalty = "grLasso",
  sgl_alpha = 0.9,
  B = 80,
  pi_thr = 0.6,
  pre_standardize = TRUE,
  parallel = "auto",
  trace = FALSE
)
selection_table(fit_grouped)[selection_table(fit_grouped)$prop >= fit_grouped$pi_thr, ]
#>   parameter term count prop
#> 5     sigma    f    80    1
#> 6     sigma   x1    80    1

Note: σ/ν/τ grouped engines use a working response from the current fit (on a link-like scale) for the penalized regression.

Tuning engines and penalties

tune_sb_gamlss() lets you compare multiple engine configurations under either the stability metric or fast deviance cross-validation.

cfgs <- list(
  list(engine = "stepGAIC"),
  list(engine = "glmnet", glmnet_alpha = 1),
  list(engine = "grpreg", grpreg_penalty = "grLasso", engine_sigma = "sgl", sgl_alpha = 0.9)
)
base_args <- list(
  formula = y ~ 1,
  data = dat,
  family = gamlss.dist::NO(),
  mu_scope = ~ f + x1 + pb(x2) + x1:f,
  sigma_scope = ~ f + x1 + pb(x2),
  pi_thr = 0.6,
  pre_standardize = TRUE,
  sample_fraction = 0.7,
  parallel = "auto",
  trace = FALSE
)
tuned_stab <- tune_sb_gamlss(cfgs, base_args = base_args, B_small = 30)
#>   |                                                                                                    |                                                                                            |   0%  |                                                                                                    |===============================                                                             |  33%  |                                                                                                    |=============================================================                               |  67%
tuned_stab$best_config
#> $engine
#> [1] "stepGAIC"
tuned_dev <- tune_sb_gamlss(
  cfgs,
  base_args = base_args,
  B_small = 20,
  metric = "deviance",
  K = 3,
  progress = TRUE
)
#>   |                                                                                                    |                                                                                            |   0%  |                                                                                                    |===============================                                                             |  33%  |                                                                                                    |=============================================================                               |  67%  |                                                                                                    |============================================================================================| 100%
tuned_dev$metrics
#> NULL

Knockoff-style filters

Approximate FDR control for grouped features using knockoff filters for μ or any working-response parameter.

if (requireNamespace("knockoff", quietly = TRUE)) {
  sel_mu <- knockoff_filter_mu(
    dat,
    response = "y",
    mu_scope = ~ f + x1 + pb(x2),
    fdr = 0.1
  )
  sel_mu

  fit_tmp <- gamlss::gamlss(y ~ 1, data = dat, family = gamlss.dist::NO())
  ysig <- fitted(fit_tmp, what = "sigma")
  sel_sigma <- knockoff_filter_param(
    dat,
    ~ f + x1,
    y_work = log(ysig),
    fdr = 0.1
  )
  sel_sigma
} else {
  message("Install the 'knockoff' package to run the knockoff filter examples.")
}
#> GAMLSS-RS iteration 1: Global Deviance = 1630.118 
#> GAMLSS-RS iteration 2: Global Deviance = 1630.118
#> character(0)

Fast deviance shortcuts and validation

Fast deviance evaluation accelerates cross-validation across dozens of gamlss.dist families. Validate the shortcuts against the generic density on your own data.

fit_dev <- sb_gamlss(
  y ~ 1,
  data = dat,
  family = gamlss.dist::NO(),
  mu_scope = ~ x1 + x2 + x3,
  B = 25,
  pi_thr = 0.6,
  pre_standardize = TRUE,
  trace = FALSE
)
fast_vs_generic_ll(fit_dev, newdata = dat, reps = 50)
#> Error in get_density_fun(fit): Density function d not found in gamlss.dist
check_fast_vs_generic(fit_dev, newdata = dat, tol = 1e-8)
#> Error in get_density_fun(fit): Density function d not found in gamlss.dist

Parallel bootstraps

Speed up heavy bootstrap campaigns with the future ecosystem (you can also manage the plan manually).

future::plan(multisession, workers = 4)
fit_parallel <- sb_gamlss(
  y ~ 1,
  data = dat,
  family = gamlss.dist::NO(),
  mu_scope = ~ x1 + x2 + x3,
  B = 200,
  pi_thr = 0.6,
  pre_standardize = TRUE,
  parallel = "auto",
  trace = FALSE
)

Learn more

Fast deviance: accuracy

The vignettes expand on each capability with richer datasets and diagnostics:

The pkgdown site mirrors these resources with rendered HTML examples.