El Diagrama de Actividad es un diagrama de flujo del proceso multi-propósito que se usa para modelar el comportamiento del sistema. Los diagramas de actividad se pueden usar para modelar un Caso de Uso, o una clase, o un método complicado.
Un diagrama de actividad es parecido a un diagrama de flujo; la diferencia clave es que los diagramas de actividad pueden mostrar procesado paralelo (parallel processing). Esto es importante cuando se usan diagramas de actividad para modelar procesos 'bussiness' algunos de los cuales pueden actuar en paralelo, y para modelar varios hilos en los programas concurrentes.
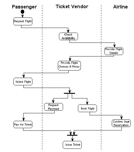
Los Diagramas de Actividad ofrecen una herramienta gráfica para modelar el proceso de un Caso de Uso. Se pueden usar como un añadido a una descripción textual del caso de uso, o para listar los pasos del caso de uso. Una descripción textual, código, u otros diagramas de actividad pueden detallar más la actividad.
Cuando se modela el comportamiento de una clase, un diagrama de estado de UML se suel usar normalmente para modelar situaciones donde ocurren eventos asincrónicos. El diagrama de actividad se usa conado todos o la mayoría de los elementos representan el desarrollo de los pasos dados por las acciones generadas internamente. Deberías asignar actividades a las clases antes de terminar con el diagrama de actividad.

Figura 12: Diagrama de Actividad