De AVR Microcontroller programmeren met GCC
ArticleCategory: [Choose a category, do not translate this]
Hardware
AuthorImage:[Here we need a little image from you]
TranslationInfo:[Author + translation history. mailto: or http://homepage]
original in en Guido Socher
en to nl Guus Snijders
AboutTheAuthor:[A small biography about the author]
Guido houdt van Linux, niet alleen om dat leuk is om de fantastische
mogelijkheden van dit systeem te ontdekken, maar ook vanwege de mensen die
betrokken zijn bij het ontwerp ervan.
Abstract:[Here you write a little summary]
De AVR 8-Bit RISC Microcontroller van Atmel is een veel voorkomende
Microcontroller. Het is een enkel geïntegreerd circuit met EEPROM, RAM,
Analoog naar Digitaal convertor, een aantal digitale input en output lijnen,
timers, UART voor RS232 commmunicatie en meer.
Het beste is echter dat een complete programmeer omgeving beschikbaar is
onder Linux: De microcontroller is te programmeren in C met behulp van GCC.
In dit artikel zal ik uitleggen hoe GCC te installeren en te gebruiken. Ook
zal worden uitgelegd hoe de software in de Microcontroller geladen wordt.
Alles wat je hiervoor nodig hebt zijn een AT90s4433 Microcontroller, een 4Mhz
kristal, kabels en een paar andere goedkope onderdelen.
Dit artikel is slechts eeen introduktie. In een later artikel zullen we een
LCD paneel met een paar drukknoppen, analoge en digitale inputs, een hardware
Watchdog en een paar LED's bouwen. Het idee is dat dit een algemeen bruikbaar
contole paneel wordt voor een Linux Server, maar eerst zullen we kijken hoe
de programmeer omgeving wordt opgezet en dat is waar dit artikel over gaat.
ArticleIllustration:[This is the title picture for your article]
ArticleBody:[The article body]
Software installatie: benodigdheden
Om de GNU C ontwikkel omgeving te gebruiken, heb je de volgende software
nodig:
| binutils-2.11.2.tar.bz2 |
Beschikbaar op:
ftp://ftp.informatik.rwth-aachen.de/pub/gnu/binutils/
of
ftp://gatekeeper.dec.com/pub/GNU/binutils/ |
| gcc-core-3.0.3.tar.gz |
Beschikbaar op: ftp://ftp.informatik.rwth-aachen.de/pub/gnu/gcc/
of
ftp://gatekeeper.dec.com/pub/GNU/gcc/ |
| avr-libc-20020106 .tar.gz |
De AVR C-library is beschikbaar op:
http://www.amelek.gda.pl/avr/libc/ Je kunt het ook downloaden vanaf
deze server: download
pagina |
| uisp-20011025.tar.gz |
De AVR programmer is beschikbaar op:
http://www.amelek.gda.pl/avr/libc/ Je kunt het ook hier downloaden:
download pagina |
We zullen alle programma's installeren in /usr/local/atmel. Dit is om het
programma gescheiden te houden van je normale Linux C compiler. Het maken van
deze directory gaat met:
mkdir /usr/local/atmel
Software installatie: GNU binutils
Het binutils pakket bevat alle low-level utilities voor het bouwen van object
bestanden. Het bevat een AVR assembler (avr-as), linker (avr-ld), bibliotheek
tool (avr-ranlib, avr-ar),programma's voor het generen van object bestanden
die in de EEPROM van de microcontroller kunnen worden (avr-objcopy),
disassembler (avr-objdump) en utilities zoals avr-strip en avr-size.
Om de binutils te compileren en te installeren, gebruik:
bunzip2 -c binutils-2.11.2.tar.bz2 | tar xvf -
cd binutils-2.11.2
./configure --target=avr --prefix=/usr/local/atmel
make
make install
Voeg de regel /usr/local/atmel/lib toe aan het bestand /etc/ld.so.conf en
gebruik het commando /sbin/ldconfig om de cache opnieuw op te bouwen.
Software installatie: AVR gcc
avr-gcc zal onze C compiler zijn.
Gebruik de volgende commando's om te compileren en te installeren: Run the
following command to build and install it:
tar zxvf gcc-core-3.0.3.tar.gz
cd gcc-core-3.0.3
./configure --target=avr --prefix=/usr/local/atmel --disable-nls
--enable-language=c
make
make install
Software installatie: De AVR C-library
De c-library wordt nog altijd doorontwikkeld. De installatie kan per release
veranderen. Als je de instructies stap voor stap wilt volgen, raad ik aan om
de versie te gebruiken die in de tabel wordt vermeld. Deze versie heb ik
getest, en deze werkt goed voor alle programma's die we in deze en volgende
artikelen zullen schrijven.
De omgevings variabelen (syntax is voor bash):
export CC=avr-gcc
export AS=avr-as
export AR=avr-ar
export RANLIB=avr-ranlib
export PATH=/usr/local/atmel/bin:${PATH}
./configure --prefix=/usr/local/atmel --target=avr --enable-languages=c
--host=avr
make
make install
Software installatie: De Programmeur
De programmeur software laadt de speciaal geprepareerde object code in de
EEPROM van onze Microcontroller.
De uisp programmeur voor Linux is een erg goede programmeur. Het kan direct
gebruikt worden vanuit een Makefile. Je voegt alleen een "make load" regel
toe en je kunt de software compileren en laden in een keer.
De installatie van uisp gaat als volgt in z'n werk:
tar zxvf uisp-20011025.tar.gz
cd uisp-20011025/src
make
cp uisp /usr/local/atmel/bin
Een klein test project
We zullen beginnen met een klein test circuit. Het doel van dit circuit is
alleen om onze ontwikkel omgeving te testen. We kunnen het gebruiken voor het
compileren, downloaden en testen van een eenvoudig programma. Het programma
zal een LED laten knipperen.
Ik stel voor om een kleine printplaat te maken voor de microcontroller. Deze
printplaat is later uit te breiden voor je eigen experimenten. Het is handig
om hiervoor een breadboard te gebruiken. Je zou echter niet moeten proberen
om de AVR met z'n 4Mhz kristal direct op het breadboard te plaatsen. Het is
beter om een paar korte draden te gebruiken om input en output lijnen te
verbinden met het breadboard daar zulke breadboard niet zijn gemaakt voor
snelle digitale circuits. Het 4Mhz kristal en de condensators zouden fysiek
dicht bij de microcontroller worden geplaatst.
De weerstanden op de connector voor de programmeur zijn eigenlijk niet nodig
in ons geval. Je hebt ze alleen nodig als je van plan bent de poort-B
input/output lijnen voor andere doeleinden te gebruiken.
Udo Puetz heeft een, zo mogelijk, nog beginners-vriendelijk schema gemaakt,
welke hier te vinden is:
avr_layout_newbiefriendly.gif.
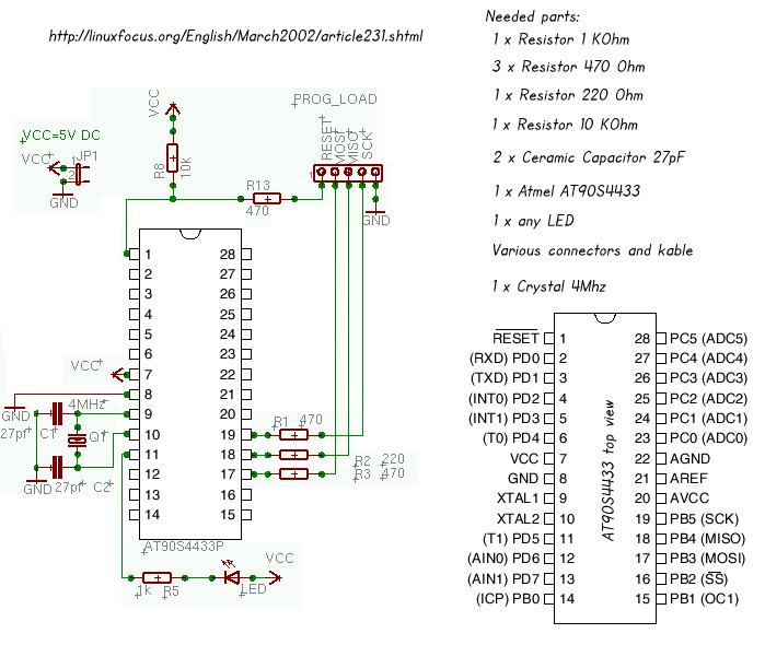
Benodigde Hardware
Wat je nodig hebt zijn de onderdelen die genoemd die genoemd worden in de
tabel hieronder. Alle zijn erg veel voorkomend en goedkoop. Alleen de
microcontroller is iets duurder, zo'n 7.50 Euro. Hoewel het een heel veel
voorkomende microcontroller is, is hij niet in iedere lokale radio shop
verkrijgbaar, maar bij de grotere distributeurs zoals (www.reichelt.de
(germany), www.conrad.de (germany), www.selectronic.fr (france), etc...,
waarschijnlijk zijn er in elk geval vergelijkbare in jouw land) is hij
waarschijnlijk uit voorraad leverbaar.
![[avr]](../../common/images/article231/avr4433.jpg) |
1 x AT90S4433, Atmel 8 bit Avr risc processor. |
![[socket]](../../common/images/article231/14pinicsocket.jpg) |
2 x 14 pin IC socket
or
1 x 28 pen 7.5mm IC voet
De 28 pen voet is iets lastiger verkrijgbaar. Meestal zijn de 28 pens
voetjes 14mm breed, maar wij moeten een 7.5mm voetje hebben. |
![[weerstand kristal condensator]](../../common/images/article231/resistor_crystal_capacitor.jpg) |
1 x 10K Ohm weerstand (kleur code: bruin,zwart,oranje)
3 x 470 Ohm weerstand(kleur code: geel, paars, bruin)
1 x 1K Ohm weerstand (kleur code: bruin, zwart, rood)
1 x 220 Ohm weerstand (kleur code: rood, rood, bruin)
1 x 4Mhz Kristal
2 x 27pf keramische condensator |
![[connector]](../../common/images/article231/connector.jpg) |
Een willekeurige 5 pens connector/voet voor de programmeur. Meestal
koop ik zulke strips van connectoren en breek er 5 af. |
![[matrix bord]](../../common/images/article231/board.jpg) |
matrix bord |
![[db25]](../../common/images/article231/db25male.jpg) |
1 x DB25 connector om aan te sluiten op de paralle poort. |
![[led]](../../common/images/article231/led.jpg) |
1 x LED |
![[beardboard]](../../common/images/article231/breadboard.jpg) |
Een breadboard. We zullen er hier verder geen gebruik van maken,
maar het kan handig zijn als je verder wilt expermenteren de AVR. Ik
stel voor dat je de Microcontroller samen met het kristal en de
condensators op op het matrix bord laat en de input/output lijnen via
korte draden verbindt met het breadboard. |
Behalve bovenstaande onderdelen heb je ook nog een electronisch
gestabiliseerde 5V gelijkspanning voeding nodig. Eventueel zou je ook een
4.5V batterij kunnen gebruiken als stroombron.
De programmeur hardware bouwen
De AT90S4433 biedt de mogelijkheid van 'in circuit programming' (ISP). ![[AVR programmeur]](../../common/images/article231/pcable.jpg)
Dat wil zeggen dat je de Microcontroller niet hoeft te verwijderen van bord
om hem te programmeren. Het is mogelijk om kant en klare programmeur
hardware aan te schaffen voor zo'n 50-150 Euro. Het is echter niet nodig om
zoveel te investeren in een programmeur. Met Linux, de uisp software en een
vrije paralle poort kun je zelf een heel goede en eenvoudige programmeur
bouwen. Het is een eenvoudige kabel. De bedrading voor de programmeur is als
volgt:
| pen op de AVR |
Pen op de parallele poort |
| Reset (1) |
Init (16) |
| MOSI (17) |
D0 (2) |
| MISO (18) |
Busy (11) |
| SCK (19) |
Strobe (1) |
| GND |
GND (18) |
De kabel zou niet langer moeten zijn 70cm.
Software schrijven
De AT90S4433 kan geprogrammeerd worden in plain C met de hulp van gcc. Kennis
van AVR assembler kan handig zijn maar niet vereist. De AVR libv komt met een
avr-libc-referentie, waar de meeste functies in gedocumenteerd staan.
Harald Leitner heeft een document geschreven met veel nuttige voorbeelden
over hoe de AVR en GCC te gebruiken: (haraleit.pdf, 286Kb,
origineel van
http://www.avrfreaks.net/AVRGCC/). Vanaf Atmel's website, (www.atmel.com, ga naar: avr products -> 8
bit risc-> Datasheets), de complete datasheet is te downloaden (lokale
kopie: avr4433.pdf,
2361Kb) . Het beschrijft alle registers en het gebruik van de CPU.
Iets om goed in de gaten te houden tijdens het gebruik van de 4433 is dat er
slechts 128 Bytes RAM en 4K EEPROM beschikbaar zijn. Dit betekend dat je geen
grote datastructuren of strings moet gaan declareren. Je programma's zouden
geen diep geneste functie aanroepen of recusion moeten gebruiken. Een regel
als
char string[90];
is al teveel. Een integer is 16 bit. Als je een kleine integer nodig hebt,
gebruik dan
unsigned char i; /* 0-255 */
Je zult echter nog verbaasd staan over wat voor grote programma's je kunt
gebruiken. Het is echt een heel krachtige processor!
Veel beter dan alle theorie is een voorbeeld. We zullen een programma
schrijven dat de LED zal laten knipperen met een 0.5 seconde interval. Niet
erg nuttig, maar goed om mee te beginnen en om de ontwikkel omgeving en de
programmeur te testen.
void main(void)
{
/* enable PD5 as output */
sbi(DDRD,PD5);
while (1) {
/* led on, pin=0 */
cbi(PORTD,PD5);
delay_ms(500);
/* set output to 5V, LED off */
sbi(PORTD,PD5);
delay_ms(500);
}
}
Het bovenstaande stukje code laat zien hoe simpel het is om een programma te
schrijven. Alleen het eigenlijke programma is weergegeven, de delay_ms
functie is opgenomen in de volledige lijst
(avrledtest.c). Om pen PD5 als output te gebruiken moet je de PD5 bit in
het data direction register voor poort D (DDRD) zetten. Hierna kun je PD5 op
0V zetten met de functie sbi(PORTD,PD5) (set bit PD5). De waarde van "PD5" is
gedefinieerd in io4433.h welke is opgenomen via io.h. Je hoeft je er geen
zorgen over te maken. Als je al eerder programma's voor multi user / tasking
systemen zoals Linux hebt geschreven, weet je dat je nooit een 'non blocking'
oneindige loop moet programmeren. Dit zou een verspilling van CPU tijd zijn
en zorgt voor een flinke vertraging van het systeem. In het geval van de AVR
ligt dit anders. We hebben niet zoiets als meerder taken, en er draait geen
ander programma. Er is zelfs geen besturingssysteem aanwezig. Het is daarom
vrij normaal om een oneindige lus te gebruiken.
Compileren en laden
Voordat je begint, controleer of /usr/local/atmel/bin voorkomt in je PATH.
Indien nodig, open je .bash_profile of .tcshrc en voeg de volgende regel toe:
export PATH=/usr/local/atmel/bin:${PATH} (voor bash)
setenv PATH /usr/local/atmel/bin:${PATH} (voor tcsh)
We gebruiken de parelle poort en uisp om de AVR te programmeren. Uisp
gebruikt de ppdev interface van de kernel. Daarom is het nodig dat de
volgende kernel modules zijn geladen:
# /sbin/lsmod
parport_pc
ppdev
parport
Controleer met het commando /sbin/lsmod dat ze zijn geladen, anders kun je ze
laden (als root) met
modprobe parport
modprobe parport_pc
modprobe ppdev
Het is misschien een goed idee om deze commando's automatisch te laten
uitvoeren tijdens het opstarten. Je kunt ze toevoegen aan een rc script (voor
Redhat bijv. /etc/rc.d/ rc.local).
Om gebruik te kunnen maken van de ppdev interface als normale gebruiker moet
root je schrijf toegang geven. Dit kan met het commando:
chmod 666 /dev/parport0
Wees ook zeker dat er geen printer daemon draait op de parallele poort.
Indien je er een hebt draaien, stop deze voordat je de programmeer kabel
aansluit. Nu is alles klaar om te compileren en onze Microcontroller te
programmeren.
Het pakket voor ons test programma (avrledtest-0.1.tar.gz)
bevat een make file. Het enige wat je hoeft te doen is dit te typen:
make
make load
Dit zal de software compileren en laden. Ik zal niet ingaan op details van
alle commando's. Je kunt ze bekijken in de Makefile en ze zijn
altijd hetzelfde. Ikzelf kan ze me niet allemaal herinneren. ik weet alleen
dat ik gebruik kan maken van "make load". Als je een ander programma wilt
schrijven, vervang dan iedere keer dat avrledtest voorkomt door de naam van
jouw programma.
Een paar interessante binutils
Interessanter dan het eigenlijke compilatie proces zijn sommige van de
binutils.
avr-objdump -h avrledtest.out
Geeft de grootte weer van de verschillende secties in je programma. .text is
de instructie code en laadt in de flash EEPROM. .data is geïnitialiseerde
data zoals static char str[]="hello";
.bss niet geïnitialiseerde globale data. Beide zijn nul in ons geval. De
.eeprom is voor variabelen opgeslagen in eeprom. Ik heb hier geen gebruik van
gemaakt. stab en stabstr is debug info en zal niet in de AVR komen.
avrledtest.out: file format elf32-avr
Sections:
Idx Name Size VMA LMA File off Algn
0 .text 0000008c 00000000 00000000 00000094 2**0
CONTENTS, ALLOC, LOAD, READONLY, CODE
1 .data 00000000 00800060 0000008c 00000120 2**0
CONTENTS, ALLOC, LOAD, DATA
2 .bss 00000000 00800060 0000008c 00000120 2**0
ALLOC
3 .eeprom 00000000 00810000 00810000 00000120 2**0
CONTENTS
4 .stab 00000750 00000000 00000000 00000120 2**2
CONTENTS, READONLY, DEBUGGING
5 .stabstr 000005f4 00000000 00000000 00000870 2**0
CONTENTS, READONLY, DEBUGGING
Je kunt ook het commando avr-size gebruiken om dit in meer gecomprimeerde
vorm te krijgen:
avr-size avrledtest.out
text data bss dec hex filename
140 0 0 140 8c avrledtest.out
Als je werkt met de AVR moet je in de gaten houden dat text+data+bss niet
groter is dan 4K en data+bss+stack (je kunt de grootte van de stack niet
zien, deze hangt af van hoeveel geneste functie aanroepen je hebt) mag niet
groter zijn dan 128 Bytes.
Ook interessant is het commando
avr-objdump -S avrledtest.out
Het zal een assembler listing van je code genereren.
Conclusie
Nu weet je genoeg om je eigen projecten te beginnen met de AVR hardware en
GCC. Er zullen ook verdere artikelen verschijnen in LinuxFocus met meer
complexere en vooral interessantere hardware.
Referenties