[LinuxFocus-icon]
<--  | Home  | Map  | Index  | Search

News | Archives | Links | About LF
This document is available in: English  Castellano  ChineseGB  Deutsch  Francais  Italiano  Turkce  

[Photo of the Author]
by Guido Socher (homepage)

About the author:

Guido loves Linux not only because it is fun to discover the great possibilities of this systems but also because of the people involved in its design.


Content:

 
PDF

Frequency counter 1Hz-100Mhz with LCD display and RS232 interface

[Illustration]

Abstract:

This article continues the AT90S4433 Microcontroller series. I suggest you to read the previous articles on Atmel Microcontroller programming with regards to:

  1. How to install and use the Linux AVR development environment and how to build the programmer hardware:
    March 2002, Programming the AVR Microcontroller with GCC
  2. How to make your own printed circuit board:
    May 2002, A LCD control panel for your Linux server
This time we design a frequency counter which can measure frequencies from 1Hz to 100MHz. Alternatively you can use it also to just count events, such as how many people crossed the street (what ever is available as a digital pulse). The counter has a LCD display as well as a RS232 interface to read out the counter results from Linux.
_________________ _________________ _________________

 

Introduction

lcd from tuxgraphics
shop.tuxgraphics.org sells excellent LCD displays at a really good price.
The frequency of a sine wave or square wave signal is expressed as the number of oscillations per second. In order to determine the frequency of a continuous signal one just needs to count those oscillations. This way we determine the frequency of the first harmonic of a continuously oscillating signal. To measure the frequencies that a non continuous "sound" is composed of, you need a spectrum analyser. This is however a different piece of hardware. What we design here is a frequency counter for continuously oscillating signal. We assume that the signal does not change its frequency during a given interval where we sample the signal.

Our frequency counter works in 2 steps:
  1. Take off any DC offset from the signal and then convert it into a square wave by using a voltage comparator.
  2. Count the number of pulses per time and divide by the time interval.
 

What you need

To build the frequency counter you need the following parts:

1 x Atmel At90S4433 Microcontroller
1 x 28pin 7,25 mm IC socket
2 x 16pin IC socket
1 x 1pin IC socket
1 x 14pin IC socket
No IC sockets for the MAX903 and the 74F74. Solder them directly to the board!
1 x MAX232
1 x 4,194304MHz crystal
1 x LEDs (green)
1 x BC557 PNP transistor
4 x 1uF capacitor (biased)
2 x 27pF ceramic capacitor
4 x 10nF mini ceramic capacitor
3 x 100nF mini ceramic capacitor
1 x 200nF mini ceramic capacitor
1 x 0,47uF mini ceramic capacitor
2 x resistor 470 Ohm
1 x resistor 470K
2 x resistor 100 Ohm
3 x resistor 1k
5 x resistor 10k
3 x resistor 47K
1 x resistor 220 Ohm
3 x resistor 4K7
1 x resistor 3k3
1 x resistor 2k2
1 x resistor 47 Ohm
1 x 4K7 potentiometer (as small as possible), if you want you can replace this potentiometer by a pair of resistors. This potentiometer is used to set the LCD contrast. For my LCD displays 100Ohm together with 1K gives a good contrast.
1 x Z-diode 4.3V
2 x small touch buttons
1 x 470uF capacitor (biased)
1 x 4,7uF capacitor (biased)
1 x 1N4001 diode
1 x 74HC02 TTL IC
1 x 74F74 fast TTL IC
1 x 74HC390 TTL IC
1 x LM393 voltage comparator
1 x MAX903 high speed voltage comparator, 8 Pin plastic DIP package, you can order it directly from www.maxim-ic.com in case your local dealer does not have it in stock.
1 x 7805 5V regulator
1 x 2 line 20 character LCD display with HD44780 compatible interface. With our without backlight (16 pin or 14 pin)

All LCD displays that I have ever seen with 14 or 16 pins on the connector were HD44780 compatible. You can also use a 3 or 4 line display but then you will need to modify the software a bit.

In addition to that you need some wires, connectors (BCD, power, RS232) and a 9V transformer or some other AC or DC power supply (150mA). Sometimes you get very cheap power supplies which plug directly into the wall socket and are used for all kind of consumer electronics.  

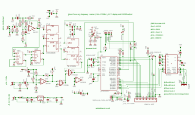
Schematic and board

I used eagle for Linux to design the schematic and board. The program has a few problems to understand that all the different power supply pins on the ICs are 5V. You will therefore get some error if you run the electrical rule check. The design is however correct.
The schematic (click on it for a bigger picture):
[Schematic]

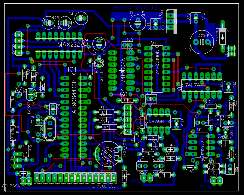
The board (click on it for a bigger picture):
[board]


The board is specifically designed for hobby electronic. Only the blue layer is meant to be etched as a printed circuit board. The red lines are wires. It's much easier and less accuracy is required to build a single sided printed circuit board. You can lay the wires (red) such that they have the shortest length. I could not do that in eagle.
The board layout with white background for better printing: board with white background (Note: This is not the file you need to make the printed circuit board.)

The eagle files are all included in together with the software (linuxfreqcount-0.4) which you can down load at the end of the article.  

How it works

The AT90S4433 Microcontroller has two internal counters. One is 16bit wide and one is 8bit wide. We use the 8bit wide counter to generate an accurate time base from the frequency of the clock crystal of the AT90S4433. For this purpose we use a 4194304Hz crystal and pulse the 8bit counter via a 1/256 internal pre-scaler (see data sheet of the AT90S4433, download at the end of the article). The 8bit counter is configured to generate an interrupt at overflow. In other words we get a 4194304Hz / (256 * 256) = 64Hz time base. By using a loop variable we generate from this functions calls in 1Hz intervals or 64Hz intervals.

Now we have a function which is called in 1Hz or 64Hz intervals dependent on the mode our counter software is running at. All we need to do now is read out the 16bit wide counter from this function and display the result. The 16bit wide counter (pin PD5 on the Microcontroller) gets its pulse signals from the signal that we want to measure.

The Microcontroller samples the input signals to synchronize it with its internal clock. According to the sample theorem we can therefore maximum measure signals up to half the crystal frequency. That's the theoretical limit. In practice we can measure signals up to 1,5MHz with the Microcontroller.

To measure higher frequencies we need a pre-scaler/divider. This is what the 74F74 and the 74HC390 ICs provide. The 74F74 is used as a fast asynchronous 1/4 divider and the 74HC390 is a 1/25 divider. We can not use directly the 74HC390 as a 1/100 divider because it can handle max 25MHz.

The circuit provides for 2 inputs. One via the 1/100 divider and one direct input. Dependent on the frequency of the signal that you want to measure you use one of those input lines (not both).

If you are only interested in frequencies up to 1.5Mhz (e.g to set up measurements for the frequency response of an audio amplifier) you can also build a simplified version of the counter an leave away the MAX903, 74F74 and the 74hc390. You can still use the same software and circuit board.

The purpose of the 2 voltage comparators (MAX903, high speed, and LM393) is to amplify the signals and generate square wave signals from e.g sine wave signals.

Special care was taken during the board design and layout to avoid oscillations of the comparators near the threshold. You should also note that the MAX903 is really a very high speed comparator. If you use a noisy input signal, imagine e.g a 100KHz signal modulated with a 1MHz noise, then you will count some additional 1MHz pulses when the 100KHz signal crosses the zero voltage level.
The 220K resistor on the MAX903 avoids the influence of noise to some degree by providing a positive feedback. You should however not feed the counter with noisy signals.

The Microcontroller can be controlled via RS232 and via 2 push buttons (clear button and change counting mode button).

The 2 input channels are combined via an OR gate (74hc02). The OR gate would of course suppress input signals if you unplug the 1/100 input while there is still a logical "1" on the output line of the 74hc390. Therefore the 74hc390 is cleared (pin 2) when you change the counting mode or when you press the clear button.  

The software

The software for the Microcontroller sets up 2 counters in interrupt mode. How this is done is described very well in the datasheet of the AT90S4433 (see references). You have to set a number of registers. It's important but rather dry. I will therefore not repeat it here. Most of the frequency counter logic is implemented in the file linuxfreqcount.c. All other files are "libraries" for LCD, UART, etc.... When writing software for the Microcontroller you must take care to not use more than 128Bytes of Ram. That's all we have. Therefore it is better to not have nested function calls with a lot of parameters. Flags and global variables are preferred.

When the counter registers are configured correctly then the function SIGNAL(SIG_OVERFLOW0) will be called in 64Hz intervals. Here we read out the 16bit counter and set a flag (hflag) to process the counter result further, function handlecounterresult(). With 1Hz gate frequency we can use the counter result directly but with 1/64 sec gate open time we must multiply the result by 64. The mathematics you can do with the Microcontroller are rather limited (we do not have nice 32bit integers as in a Pentium CPU). Fortunately multiply by 64 is just 6 times shift left. We store the final counter result in 3x 8bit variables (counterval[3]).

Now we have the correct counter value as a 24bit representation. In order to display it, it needs to be converted to decimal ASCII. Printf would normally do this but we don't have printf and it would exceed all our memory. Do do the binary to decimal conversion we divide the 24bit number by 10 with reminder. The reminders are the decimal numbers. Our CPU can not do 24bit math therefore we process the number in 8bit chunks (function divby10()). Adding to each digit the ASCII value of zero provides us finally with an ASCII representation of our number (function longtoascii()).

This ASCII string can then be sent over the RS232 line and to the LCD display.  

Making the printed circuit board

The software package contains a postscript file (linuxfcount.ps) for the printed circuit board. Personally I find that the pads are always a bit too small. Therefore I strongly recommend to enlarge them a bit with a paint marker before you etch the board. The process how to make a board at home is described in: May 2002, A LCD control panel for your Linux server. Some readers told me that Kontakt Pausklar-21 spray is difficult to get. You can use petroleum, as used for petroleum lamps, instead. You need to wash off the petroleum with a bit of soap before you put the board into the developer.  

How to build a box for our frequency counter?

[final case, open] [wooden frame] A major problem for hobby electronics is usually the case or box for all the nice circuits that you build. pre-build aluminium boxes are usually expensive. Exact bending of sheets of metal is difficult. I have fund a cheap and professionally looking solution. I use fir wood for the sides and corners, you can paint it a bit to make it look expensive. Use water soluble paint, paint for indoor use. For the front, the top and the bottom I use sheet metal and they don't need to be bend. Just cut them to the right size. You can see in the picture on the right how the wooden frame looks like. On the left you see the final case (the cover on top is missing).  

Assembling the board

[circuit] When soldering all the parts to the board you should pay some attention to the high frequency area (MAX903 and 74F74 with resistors and capacitors). I normally recommend to use a socket for ICs because it makes fault finding trouble shooting easier but for these 2 ICs you should not use sockets to reduce unwanted parasitic effects. For the decoupling capacitors between ground and power supply you should use small ceramic capacitors. The value of these capacitors can be anything between 10nF and 100nF.

This is the most complex circuit we have designed so far in LinuxFocus. I recommend to build it in steps and check in between that the different components are working:
  1. Solder first the parts needed for the power supply (7805 etc...) on to the board and test that this works.
  2. Solder all parts onto the board but put only the Microcontroller into the socket.
  3. The linuxfreqcount-0.4 package includes a test program, avr_led_lcd_test.c, for testing the Microcontroller, the LED and the LCD. Load it. Attach the programmer cable as described in the first AVR article (March 2002, Programming the AVR Microcontroller with GCC) and then type "make testload" to load the avr_led_lcd_test software form the linuxfreqcount-0.4 package. The LED should blink and the LCD should show the text "Hello".
  4. Put all ICs into their sockets. Load the final software (make load). Test again first the low frequency part and then the high frequency part. You need some kind of oscillator as frequency source (square wave signal output preferred).
 

Using the counter

The counter can operate in different modes:
  1. continuous up counting
  2. frequency counting with a gate frequency of 1Hz. In this mode you can measure frequencies up to the maximum of the 16bit counter, 65535Hz or 6553500Hz with 1/100 divider.
  3. frequency counting with a gate frequency of 64Hz. In this mode you can count frequencies up to 1,5 MHz or 100MHz with 1/100 divider.
[ASCII commands via rs232]
RS232 ASCII command interface.
You can change the mode via the mode button or via the RS232 interface with ASCII commands. The RS232 ASCII command interface works as described in the article May 2002, A LCD control panel for your Linux server. The available commands are described in the README.commands file.

The green LED indicates when the gate is open. That is: pulses can come in to the counter and counted there.

The second button is the clear button. This button can be used to clear the counter (mainly for count up mode) and to toggle between multiply by 100 and normal display. The multiply by 100 causes the displayed result to be multiplied by 100. This way you don't have to do complicated math in your head :-). It's useful when you use the 1/100 divider.  

How accurate?

Any digital counter has a accuracy limit of +/-1. The last digit will always toggle a bit even if you happen to have a very stable input signal. If the gate frequency is 64Hz then the result is internally multiplied by 64 which means the accuracy is +/-64. In the same way the 1/100 divider influences the accuracy of the result. This counter is however very good. The main problem is the temperature drift of the 4194304Hz crystal. Crystals oscillate slower when they are warmer. This is physics and you could only eliminate it by controlling the temperature exactly.

It is possible to calibrate the counter if you find a a good reference signal. You can calibrate it in software by inserting small delays in the function handlecounterresult(). I compared the counter results a against a reference signal and found that my counter was nearly exact. Therefore the calibrate delays are currently commented out in the source code. You can as well influence the frequency of the crystal a bit by changing one of the 27pF capacitors (you have to experiment with 10pF, 50pF etc..).

For normal home use there should be no need to calibrate anything. Standard 4194304Hz crystals are very accurate.  

The counter in operation

Here is a final photo of the counter in operation:
[the frequency counter]

 

For further study

In this article no application software is provided to automatically evaluate the results under Linux. One could e.g image that you use this frequency counter to measure wind speed in remote areas or any other events that can be translated into digital frequencies. To write software under Linux to do long time measurements in not very difficult. You can e.g modify the perl programs from the article May 2002, A LCD control panel for your Linux server. If you are only interested in logging the results into a file then you can just use the commands:

ttydevinit /dev/ttyS0
cat /dev/ttyS0 > your_logfile.txt

This assumes that the counter is connected to COM1 (=ttyS0).
That's easy, isn't it :-)?  

References

 

Talkback form for this article

Every article has its own talkback page. On this page you can submit a comment or look at comments from other readers:




Webpages maintained by the LinuxFocus Editor team
© Guido Socher
"some rights reserved" see linuxfocus.org/license/
http://www.LinuxFocus.org
Translation information:
en --> -- : Guido Socher (homepage)

2005-02-11, generated by lfparser version 2.52